您的位置: 首页 >资料中心>政策法规>详细内容

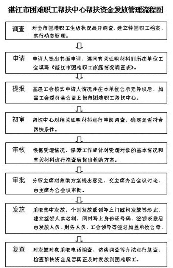
湛江市困难职工帮扶中心帮扶资金发放管理流程图

来源:湛江市总工会 发布时间:2015-12-13 09:03:13 浏览次数: 【字体:

 

分享到:
【打印正文】
×

用户登录